| Sign In | Join Free | My china-telecommunications.com |
|
Brand Name : NEWBRIDGE
Model Number : ND-10SFP-LH
Certification : FCC,CE
Place of Origin : SHENZHEN,CHINA
MOQ : 1PC
Price : Negotiation
Packaging Details : packing can be done by customer's requested, usually used in carton
Delivery Time : According to the quantiy and stocking , 3-4 working days after payment
Payment Terms : T/T , Western Union
Supply Ability : According to the different products , the monthly output is different
Product Name : 1.25G optical module
Data Rate : 1.25G
Type : single mode
Distance : 550m,2km,20km,40km,80km
Wavelength : 850nm,1310nm,1550nm
Fiber Type : Dual fiber
1.25G SFP Transceiver Module , Optical Transceiver Module Dual Fiber 1310nm for 10KM
Product Features
●Supports 1.25Gb/s bit rates
●Duplex LC connector
●Hot pluggable
●1550nm DFB transmitter, PIN photo-detector
●Applicable for 80km SMF connection
●Digital Diagnostic Monitor Interface
●Low EMI and excellent ESD protection
●Compliant with SFP MSA and SFF-8472
●+3.3V single power supply
●Operating case temperature:
Commercial: -20 to 75 °C
Industrial:-40 to 85 °C
Applications
●Gigabit Ethernet 1000BASE-ZX
●SONET/SDH
●Other optical transmission systems
Product Descriptions
The transceivers ZBC3220 is high performance, cost effective modules supporting 1250Mbps data-rate and 80km transmission distance with SMF. This transceiver consists of three sections: a DFB laser transmitter, a PIN photodiode integrated with a trans-impedance preamplifier (TIA) and MCU control unit. All modules satisfy class I laser safety requirements. The transceivers are compatible with SFP Multi-Source Agreement (MSA) and SFF-8472. For further information, please refer to SFP MSA.
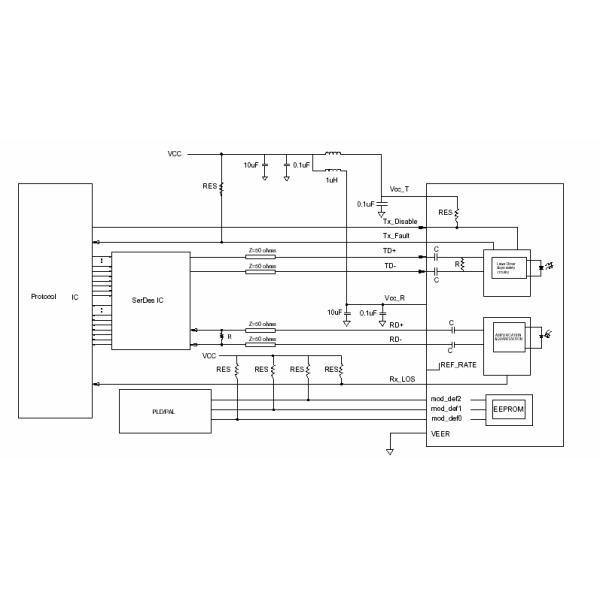
Functional Diagram

Absolute Maximum Ratings
| Parameter | Symbol | Min. | Max. | Unit | Note |
| Supply Voltage | Vcc | -0.5 | 4.0 | V | |
| Storage Temperature | TS | -40 | 85 | °C | |
| Relative Humidity | RH | 0 | 85 | % |
Note: Stress in excess of the maximum absolute ratings can cause permanent damage to the transceiver.
General Operating Characteristics
| Parameter | Symbol | Min. | Typ | Max. | Unit | Note |
| Data Rate | DR | 1.25 | Gb/s | |||
| Supply Voltage | Vcc | 3.13 | 3.3 | 3.47 | V | |
| Supply Current | Icc5 | 220 | mA | |||
| Operating Case Temp. | Tc | 0 | 70 | °C | ||
| TI | -40 | 85 |
Electrical Characteristics (TOP(C) = -20 to 75 ℃, TOP(I) =-40 to 85 ℃,VCC = 3.13 to 3.47 V)
| Parameter | Symbol | Min. | Typ | Max. | Unit | Note |
| Transmitter | ||||||
| Differential data input swing | VIN,PP | 300 | 1600 | mVpp | 1 | |
| Tx Disable Input Voltage-High | VIH | 2 | Vcc | V | ||
| Tx Disable Input Voltage-Low | VIL | 0 | 0.8 | |||
| Tx Fault Output Voltage-High | VOH | Vcc-0.5 | Vcc+0.3 | V | 2 | |
| Tx Fault Output Voltage-Low | VOL | 0 | 0.5 | |||
| Input differential impedance | Zin | 100 | Ω | |||
| Receiver | ||||||
| Differential data output swing | Vout,pp | 500 | 1000 | mVpp | 3 | |
| Output differential impedance | ZOUT | 90 | 110 | Ω | ||
| LOS asserted | VLOS_F | VCC-0.5 | Vcc+0.3 | V | 2 | |
| LOS de-asserted | VLOS_N | 0 | +0.8 | |||
Notes:
1.TD+/- are internally AC coupled with 100Ω differential termination inside the module.
2. Tx Fault and Rx LOS are open collector outputs, which should be pulled up with 4.7k to 10kΩ resistors on the host board. Pull up voltage between 2.0V and Vcc+0.3V.
3. RD+/- outputs are internally AC coupled, and should be terminated with 100Ω (differential) at the user SERDES..
Optical Characteristics (TOP(C) = -20 to 75 ℃, TOP(I) =-40 to 85 ℃,VCC = 3.13 to 3.47 V)
| Parameter | Symbol | Min. | Typ | Max. | Unit | Note | |
| Transmitter | |||||||
| Operating Wavelength | λ | 1530 | 1550 | 1570 | nm | ||
| Ave. output power (Enabled) | PAVE | 0 | +5 | dBm | 1 | ||
| Extinction Ratio | ER | 8.2 | dB | 1 | |||
| RMS spectral width | Δλ | 1 | nm | ||||
| Rise/Fall time (20%~80%) | Tr/Tf | 0.28 | ns | 2 | |||
| Total Jitter | TJ | 56.5 | ps | 2 | |||
| Output Optical Eye | ITU-T G.957 Compliant | ||||||
| Receiver | |||||||
| Operating Wavelength | λ | 1270 | 1610 | nm | |||
| Receiver Sensitivity(ER=4.5) | PSEN1 | -25 | dBm | 3 | |||
| Min. Overload | PMAX | -3 | dBm | 3 | |||
| LOS Assert | Pa | -35 | dBm | ||||
| LOS De-assert | Pd | -27 | dBm | ||||
| LOS Hysteresis | Pd-Pa | 0.5 | 5 | dB | |||
Notes:
Note 1) Measured at 1250 Mb/s with PRBS 223 – 1 NRZ test pattern.
Note 2) Unfiltered, measured with a PRBS 223-1 test pattern @1250Mbps
Note 3) Measured at 1250 Mb/s with PRBS 223 – 1 NRZ test pattern for BER < 1x10-10
Pin Defintion And Functions


| Pin | Symbol | Name/Description | Notes |
| 1 | VeeT | Tx ground | |
| 2 | Tx Fault | Tx fault indication, Open Collector Output, active “H” | 1 |
| 3 | Tx Disable | LVTTL Input, internal pull-up, Tx disabled on “H” | 2 |
| 4 | MOD-DEF2 | 2 wire serial interface data input/output (SDA) | 3 |
| 5 | MOD-DEF1 | 2 wire serial interface clock input (SCL) | 3 |
| 6 | MOD-DEF0 | Model present indication | 3 |
| 7 | Rate select | No connection | |
| 8 | LOS | Rx loss of signal, Open Collector Output, active “H” | 4 |
| 9 | VeeR | Rx ground | |
| 10 | VeeR | Rx ground | |
| 11 | VeeR | Rx ground | |
| 12 | RD- | Inverse received data out | 5 |
| 13 | RD+ | Received data out | 5 |
| 14 | VeeR | Rx ground | |
| 15 | VccR | Rx power supply | |
| 16 | VccT | Tx power supply | |
| 17 | VeeT | Tx ground | |
| 18 | TD+ | Transmit data in | 6 |
| 19 | TD- | Inverse transmit data in | 6 |
| 20 | VeeT | Tx ground |
Notes:
1.When high, this output indicates a laser fault of some kind. Low indicates normal operation. And should be pulled up with a 4.7 – 10KΩ resistor on the host board.
2. TX disable is an input that is used to shut down the transmitter optical output. It is pulled up within the module with a 4.7 – 10KΩ resistor. Its states are:
Low (0 – 0.8V): Transmitter on (>0.8, < 2.0V): Undefined
High (2.0V~Vcc+0.3V): Transmitter Disabled Open: Transmitter Disabled
3. Mod-Def 0,1,2. These are the module definition pins. They should be pulled up with a 4.7K – 10KΩ resistor on the host board. The pull-up voltage shall be between 2.0V~Vcc+0.3V.
Mod-Def 0 has been grounded by the module to indicate that the module is present
Mod-Def 1 is the clock line of two wire serial interface for serial ID
Mod-Def 2 is the data line of two wire serial interface for serial ID
4.When high, this output indicates loss of signal (LOS). Low indicates normal operation.
5.RD+/-: These are the differential receiver outputs. They are AC coupled 100Ω differential lines which should be terminated with 100Ω (differential) at the user SERDES. The AC coupling is done inside the module and is thus not required on the host board.
6.TD+/-: These are the differential transmitter inputs. They are AC-coupled, differential lines with 100Ω differential termination inside the module. The AC coupling is done inside the module and is thus not required on the host board.
EEPROM Section
The optical transceiver contains an EEPROM. It provides access to sophisticated identification information that describes the transceiver 's capabilities, standard interfaces, manufacturer, and other information. The serial interface uses the 2-wire serial CMOS EEPROM protocol defined for the ATMEL AT24C01A/02/04 family of components. When the serial protocol is activated, the host generates the serial clock signal (SCL, Mod Def 1). The positive edge clocks data into those segments of the EEPROM that are not write protected within the SFP transceiver. The negative edge clocks data from the SFP transceiver. The serial data signal (SDA, Mod Def 2) is for serial data transfer. The host uses SDA in conjunction with SCL to mark the start and end of serial protocol activation. The memories are organized as a series of 8-bit data words that can be addressed individually or sequentially.
The Transceiver provides diagnostic information about the present operating conditions. The transceiver generates this diagnostic data by digitization of internal analog signals. Calibration and alarm/warning threshold data is written during device manufacture. Received power monitoring, transmitted power monitoring, bias current monitoring, supply voltage monitoring and temperature monitoring all are implemented. The diagnostic data are raw A/D values and must be converted to real world units using calibration constants stored in EEPROM locations 56 – 95 at wire serial bus address A2h. The digital,Diagnostic memory map specific data field define as following:

2 wire address LOLOOOOx (AOh) 2 wire address LOLOOOLx (A2h)
Digital Diagnostic Specifications
The transceivers can be used in host systems that require either internally or externally calibrated digital diagnostics.
| Parameter | Symbol | Units | Min. | Max. | Accuracy | Note |
| Transceiver temperature | DTemp-E | ºC | -45 | +90 | ±5ºC | 2 |
| Transceiver supply voltage | DVoltage | V | 3.0 | 3.6 | ±3% | |
| Transmitter bias current | DBias | mA | 2 | 80 | ±10% | 3 |
| Transmitter output power | DTx-Power | dBm | -20 | -13 | ±3dB | |
| Receiver average input power | DRx-Power | dBm | -31 | 0 | ±3dB |
Notes:
1.Support Internal/ External Calibration
2.When Operating temp.=0~70 ºC,the range will be min=-5,Max=+75.
3. The accuracy of the Tx bias current is 10% of the actual current from the laser driver to the laser
Typical Interface Circuit

Recommended Board Layout Hole Pattern

Package Dimensions






|
|
1.25G SFP Transceiver Module , Optical Transceiver Module Dual Fiber 1310nm for 10KM Images |